PartMC
2.8.0
PartMC: Particle-resolved Monte Carlo code for atmospheric aerosol simulation
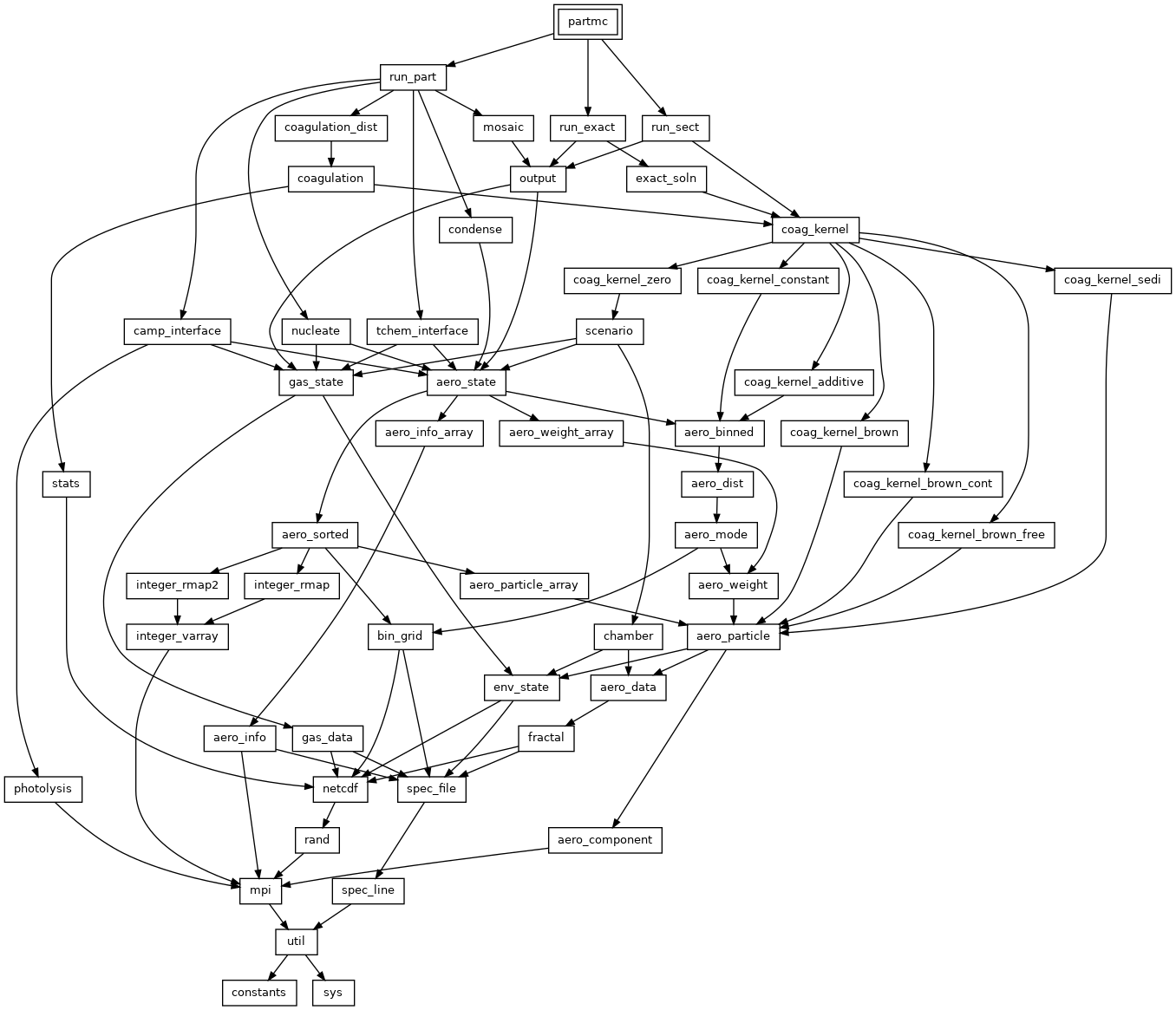
Module Diagram
PartMC 2.8.0 documentation generated by
doxygen
1.8.20